| 服務內容 | 默認提供 | 需要訂閱 | 溫馨提示 |
|---|---|---|---|
| 賬戶確認通知 | ![]() | 1、所有的短信服務均免費為您提供。 2、請您在開戶時預留您的手機號碼。如您從未接收過我們的手機短信,請您撥打客服電話具體咨詢或登錄網上賬戶查詢查看手機預留情況。 | |
| 交易確認通知 | ![]() | ||
| 持有基金周末凈值 | ![]() | ||
| 持有基金分紅通知 | ![]() | ||
| 重要信息通知 | ![]() |
| 服務內容 | 默認提供 | 需要訂閱 | 溫馨提示 |
|---|---|---|---|
| 賬戶確認通知 | ![]() | 1、所有的郵件服務均免費為您提供。 2、請您在開戶時預留您的電子郵箱地址。如您從未接收過我們的郵件服務,請您撥打客服電話具體咨詢或登錄網上賬戶查詢查看郵箱地址預留情況。 | |
| 交易確認通知 | ![]() | ||
| 基金分紅通知 | ![]() | ||
| 持有基金周末凈值 | ![]() | ||
| 重要信息通知 | ![]() | ||
| 國聯電子資訊 | ![]() | ||
| 客戶郵件回復 | ![]() |
| 服務內容 | 默認提供 | 需要訂閱 | 溫馨提示 |
|---|---|---|---|
| 電子對賬單 | ![]() | 1、我們將于每月第一個工作日主動為您提供電子或短信對賬單。 2、短信、郵件對賬單均免費為您提供,兩種服務形式只可任選一種。 | |
| 短信對賬單 | ![]() | ||
| 資產證明 | ![]() |
在線客服:登錄國聯基金網站點擊在線客服,進入人工服務提交投訴與建議;
客服郵箱:發送電子郵件至services@glfund.com,注明“投訴與建議”;
郵寄地址:北京市東城區安定門外大街208號玖安廣場A座11層(郵編100011),注明“投訴與建議”;
傳真號碼:發送傳真至010-56517001,注明“投訴與建議”。
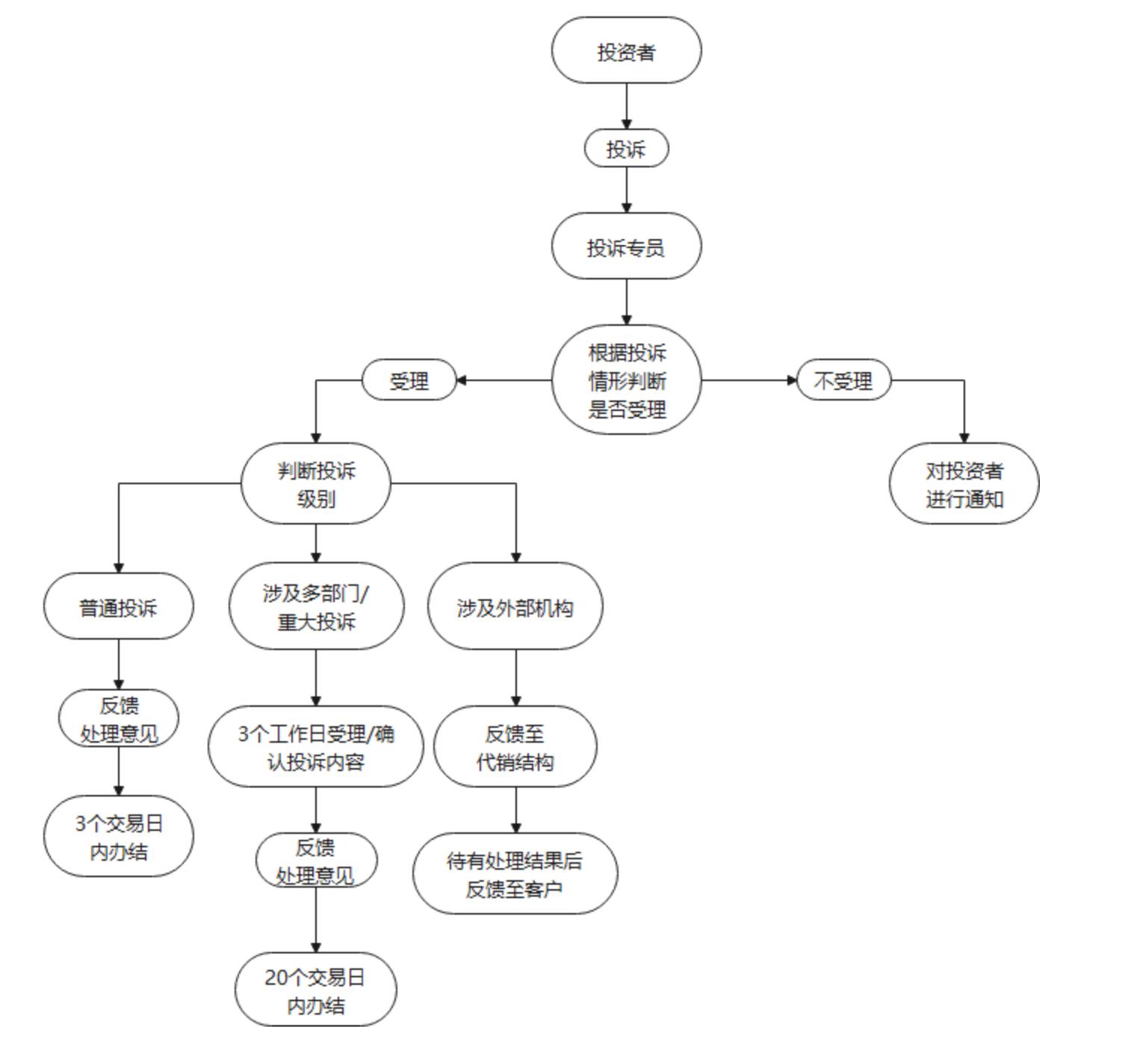
1、客服中心在收到投訴建議后,根據投訴情形判斷是否受理。如公司做出不予受理決定的,將會采取電子郵件、短信、信函或電話等方式進行通知,并說明不予受理的理由。
2、如投訴內容關于公司員工服務態度、抱怨/誤解產品業績、交易規則及業務流程等普通投訴,投訴專員將于當日受理并確認、核實投訴內容,并在3個交易日內辦理完成。
3、如涉及多部門或重大投訴,投訴專員將反饋責任部門、跟進處理進度,在3個交易日內受理并與您確認、核實投訴內容,及時反饋處理意見,并在20個交易日內辦理完成。情況復雜的,可延長處理期限,并告知您延長期限(不得超過20個交易日)及理由。
4、如投訴建議主體為銷售機構或其他服務機構等,投訴處理專員將反映至外部機構進行處理,并及時跟進回復溝通處理結果。
5、非工作日通過客戶熱線、在線客服留言、客服郵箱、傳真、書信等發起的投訴,將在收到投訴后的首個工作日進行處理。
· 投訴處理流程圖:
· 投訴建議處理周期:

















北京證監局投資者維權救濟渠道.pdf